德璞资本许曦扬:鲍叔鹰派依旧,决议周余音袅袅
来源:德璞资本官网 作者:DOO编辑
今日交易贴士
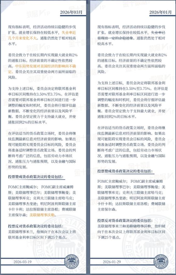
美东时间3月18日周三,美联储在货币政策委员会FOMC会后公布,将联邦基金利率的目标区间继续保持在3.50%至3.75%不变。这是联储截至去年末连续三次降息后连续两次FOMC会议暂停降息。在最新经济展望中,联储官员上调了今明两年的通胀预期和GDP增长预期。

1月&3月声明对比
会后公布的点阵图显示,美联储决策层的近期利率路径预测和上一次去年12月公布点阵图时一致,依然预计今年、即2026年只会有一次25个基点的降息,明年也只降息一次。

12月&3月点阵图对比
此次美联储决策在市场意料之中。讲话环节鲍威尔在开场白中表示,目前美国就业形势总体稳定,就业市场依然稳健,失业率处于较低水平,但通胀仍然偏高,认为当前的货币政策立场,有助于推动实现最大就业和2%的通胀目标。他表示,中东局势的发展对美国经济的影响仍存在不确定性。
而对于备受关注的去留问题,鲍威尔确认调查期间不离职。他说,若继任者尚未获确认,他在主席任期结束后将以临时主席身份继续履职,力保联储独立性不受政坛干扰。决议出炉后,美指回踩99.70一线支撑后企稳,随后一路走高,重新站上100关口,今日可继续关注日本央行、瑞士央行、英国央行及欧洲央行决议。
黄金/人民币黄金

黄金昨日重幅受挫,下破日线布林下轨,日线RSI失守50,4小时下破4960一线支撑,打破区间震荡格局,呈自由落体,4900附近承压可进空。黄金/人民币如于1084附近承压可进空。
白银

白银延续阴跌,日线RSI到达低位,4小时再度下破78附近支撑,空单仍可持有,如彻底跌破75,可看空至72。
铂金

铂金昨日收长阴柱,逼近前低,4小时下探2000关口,有望下破此前震荡区间,空单仍可持有,如再度站稳,空单可离场,如彻底下破,可看空至1970。
美原油

美原油昨日强势走高,日线RSI接近超买区,4小时下探92附近支撑企稳,呈双底,如维稳于98上方,多单可继续持有,后市可看多至102-104。
美元指数

美元指数隔夜大幅拉升,重新站上5日均线,4小时触及100.30-100.50压力带,多头动能放缓,如无法升破,短线预计将维持高位震荡,如继续上破,可上看至101。
EURUSD

欧美昨日收看跌吞没阴柱,仍承压于10日均线,日线RSI位于低位,4小时于1.1550附近遇阻,短线整体趋势仍偏弱,后市大概率将于1.14-1.1550区间内震荡,可暂时观望。
GBPUSD

镑美周三深度下行,日线RSI仍位于50下方,4小时呈头肩顶,1.3350-1.3370一带面临强压,如无法升破,后市预计将延续震荡下行,如升破压力,短线预计将上探1.34附近。
AUDUSD

澳美昨日完全收复周二涨幅,日线RSI跌至50左右,4小时仍处于0.70-0.7140区间震荡格局,在突破前可维持区间内高抛低吸的思路。
USDJPY

美日周三升破前高,立于5日均线上方,短线趋势再度转强,多单仍可持有,如160无法升破,多单建议离场。
CHINA 50

A50周三收长阴柱,回踩10日均线,4小时重回14500-15000区间,短线方向不明朗,可保持观望。
BTC 比特币

比特币昨日大幅回落,回踩上升三角下沿,日线RSI位于50附近,4小时未能有效74000一线阻力,多头力量减弱,短线预计将延续震荡。
联系电话:
电子邮箱:
|
|
合规披露 请仔细阅读以下合规披露: 该网站可在全球范围内访问,并不特定于任何实体。这主要是为了信息集中展示和对比的便利,你的实际权利和义务会基于你所选择的实体从监管所获得的授权和监管所决定。 您必须至少年满18岁,然后才能访问我们的网站产品和服务。 通过访问我们的网站,您确认您符合了年龄的要求。 有些当地法律法规禁止或限制您访问,下载,分发,传播,共享或以其他方式使用本网站上发布的任何或所有文档和信息的权利。 |